Самодельные светорегуляторы. Часть пятая. Еще несколько простых схем, которые удивят ваших соседей
Светорегулятор на аналоге однопереходного транзистора
Схема подобного светорегулятора иллюстрируется на рисунке 1.
Несмотря на мгновенную внешнюю схожесть, принципы их работы близки друг другу. Регулирование яркости лампы реализуется фазовым управлением тиристором, хотя конфигурация нагрузки отличается.
В рассматриваемой конфигурации нагрузка светорегулятора — лампочка — подключена при помощи диагонали выпрямительного моста к переменному току. Тиристор же включен в диагональ по постоянному, выпрямленному току. В предыдущей версии лампа тоже находилась в этой диагонали, однако текущее положение не вносит изменений в принцип работы.
На транзисторах VT1, VT2 собрано узловое звено плавного запуска, о котором пойдет речь позднее; пока же остановимся на самом регуляторе. Если мысленно провести по рисунку 1 вертикальную черту между транзистором VT2 и резисторами R3 и R4, то всё, что окажется правее этой черты, образует собственно светорегулятор.

Рисунок 1. Светорегулятор на аналоге однопереходного транзистора
Вместо однопереходного двухбазового транзистора КТ117А в схеме формирования запускающего импульса применён его аналог, собранный на транзисторах VT3, VT4. Соединение коллектор-emitter транзистора VT2 проволочной перемычкой приводит к зарядке конденсатора C2 через резисторы R3 и R4.
Когда напряжение на нем достигнет порога открывания аналога однопереходного транзистора, он откроется и инициирует импульс напряжения на управляющую электрическую схему тиристора VS1, который включится и пропустит ток через нагрузку. Запирание тиристора повторяет режим предыдущей схемы при переходе сетевого напряжения через ноль. Регулирование яркости осуществляется резистором R4, что отражено на надписи схемы. Максимальная яркость достигается при полном выведении движка переменного резистора R4 в левое крайнее положение, когда процесс зарядки конденсатора C2 максимален.
Если проволочная перемычка между коллектором и эмиттером VT2 установлена, ее следует снять для продолжения экспериментов. Принцип работы узла плавного запуска остаётся таков.
При подаче питания конденсатор C1 ещё не заряжен, поэтому составной транзистор VT1–VT2 закрыт, а сопротивление участка коллектор–эмиттер VT2 велико, что практически обрывает цепь между R3 и R4 и препятствует зарядке времязадающего конденсатора C2.
После подачи питания начинается зарядка оксидного конденсатора C1 по цепи VD1, R1. Напряжение на C1 постепенно растет, что вызывает последовательное открывание составного транзистора VT1–VT2, и C2 постепенно набирает заряд.
Время заряда C1 таково, что процесс длится несколько секунд; за это же время сопротивление участка коллектор–эмиттер VT2 снижается медленно, создавая эффект плавного вращения резистора R4 в сторону уменьшения сопротивления: наблюдается плавное нарастание яркости, что потенциально продлевает срок службы лампы накаливания.
ВUltimately яркость стабилизируется в соответствии с текущим положением движка R4, той же самой настройкой, что была вчера. Естественно, после такого запуска ручная регулировка яркости остаётся доступной.
Параллельно сетевому выключателю SA1 размещается цепочка из резистора R9 и неоновой лампы HL1, предназначенная для подсветки выключателя в темноте.
Светорегуляторы с использованием динисторов
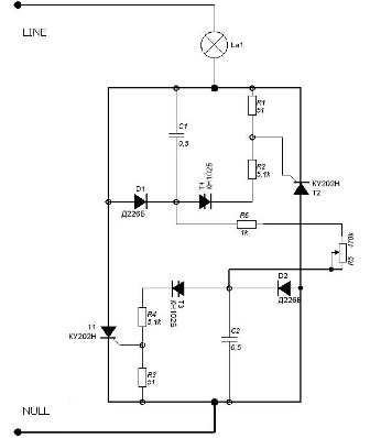
Схема такого светорегулятора иллюстрируется на рисунке 2.

Рисунок 2. Светорегулятор на динисторах
Возьмём за образец промышленную конфигурацию, применяемую в отечественных термопластавтоматах — станках для литья пластмасс. В ellas она не выступает как светорегулятор, а служит управлением мощностью нагревателей, являясь частью выходного каскада терморегуляторов.
Силовым элементом являются тиристоры T1, T2, включённые встречно-параллельно, как упоминалось выше. Каждым тиристором управляет своя запускающая цепь, реализованная с помощью динисторов: у каждого тиристора свой динистор и свой конденсатор. Конденсаторы заряжаются через общий регулятор — переменный резистор R5 и отдельные диоды D1, D2.
Пусть начинается заряд конденсатора C1. Цепь зарядки такова: NULL-провод, D2, R5, R6, конденсатор C1, лампа La1, провод LINE. Предполагается, что в этот моментpositive волна синусоидального напряжения. Когда напряжение на C1 достигнет порогового напряжения динистора T4, он откроется и через управляющий импульс пройдет открытие тиристора T2. Тиристор останется открытым до нуля сетевого напряжения. В следующем полупериоде аналогично откроется тиристор T1.
Маленькое замечание. Если вывести любой из выводов переменного резистора R5 из цепи через контакт (на схеме не показан), ток через нагрузку прекратится. Именно в таком режиме этот регулятор мощности применялся в термопластавтоматах, упомянутых ранее.
Не сложно увидеть, что на каждый тиристор приходится свой набор управляющих элементов. Современные компоненты позволяют сделать такой регулятор ещё проще, сократив количество деталей вдвое.
Светорегулятор на современной элементной базе
Его схема представлена на рисунке 3.

Рисунок 3. Светорегулятор с использованием составного динистора
Такая конфигурация требует минимального набора деталей: взамен двух динисторов применяется один составной. В одном корпусе два идентичных динистора соединены встречно-параллельно, потому устройству неважна полярность подключения — оно будет работать в любом случае, если устройство исправно.
Кстати, именно эти динисторы используются в энергосберегающих лампах; если потребуются такие детали, не стоит выбрасывать лампу. Примечание: динисторы не «прозваниваются» тестером, поэтому не спешите их выбрасывать, проверьте их в цепи.
Силовой ключ реализован на симисторе, управляющий электрод которого напрямую подключён к двунаправленному динистрору. Как только конденсатор C1 достигнет порога срабатывания динистора, на управляющую электрод симистора формируется импульс, и далее всё идёт по ранее описанному сценарию.
Регуляторы мощности и светорегуляторы в интегральном исполнении
Одним из типичных примеров таких регуляторов является микросхема КР1182ПМ1А. Она выглядит как стандартная DIP-16 микросхема, компактная пластмассовая плата с шестнадцатью выводами. Из небольшого набора внешних элементов можно собрать несколько практических конфигураций: плавное включение света, сумеречный выключатель, простой регулятор мощности.
В составе микросхема легко интегрируется в цепи регулирования мощности и может без внешних силовых элементов — симисторов или тиристоров — управлять нагрузкой до 150 Вт. Если поместить две микросхемы друг над другом, мощность удвоится. Простейшая схема подключения микросхемы показана на рисунке 4.

Рисунок 4. Светорегулятор на микросхеме КР1182ПМ1
Однако это ещё не самый простой и экономичный вариант. Для самых требовательных случаев существуют интегральные регуляторы мощности, требующие только двух внешних элементов — самой лампы и переменного резистора, причём мощность резистора не выше одного ватта. Такие регуляторы применяются как регуляторы громкости в старой аппаратуре. Схема подключения такой «микросхемы» изображена на рисунке 5, а внешний вид — на рисунке 6.

Рисунок 5. Схема подключения интегрального регулятора мощности POLYDEX R1500
На рисунке 6 изображён внешний вид интегрального регулятора мощности POLYDEX R1500.

Рисунок 6. POLYDEX R1500. Внешний вид
Предыдущие части статьи:
Самодельные светорегуляторы. Часть первая. Разновидности тиристоров
Самодельные светорегуляторы. Часть вторая. Устройство тиристора
Самодельные светорегуляторы. Часть третья. Как управлять тиристором?
Самодельные светорегуляторы. Часть четвертая. Практические устройства на тиристорах
Борис Аладышкин
Популярные публикации:
- Самодельные светорегуляторы. Часть четвертая. Практические устройства на тиристорах
- Самодельные светорегуляторы. Часть третья. Как управлять тиристором?
- Самодельные светорегуляторы. Часть вторая. Устройство тиристора
Ремонт это важно для дома