Ступенчатый регулятор напряжения: как он работает и где применяется
Регулятор, поддерживающий сетевое напряжение в пределах 190…242 В.
Стабилизаторы сетевого напряжения
Известно, что напряжение в отечественных электросетях часто выходит за границы допуска. Во времена ламповых телевизоров были очень распространены феррорезонансные стабилизаторы. Современные телевизоры работоспособны при изменениях входного напряжения в пределах 110…260 В.
То же можно сказать обо всей аппаратуре, в которой применяются импульсные источники питания. А вот для техники, питающейся непосредственно из сети, пределы изменения напряжения намного меньше.
Ярким примером такой техники является холодильник, электрическая кофемолка, кухонный комбайн, паяльник, лампа накаливания. Конечно, такой точности стабилизации напряжения как для ламповых телевизоров, таким устройствам не надо, поэтому вполне возможно применение устройства, регулирующего напряжение ступенчато. Подобный регулятор и будет описан в этой статье.
Ступенчатое регулирование напряжения
При всей простоте конструкции регулятор обладает следующим набором характеристик: при изменении входного сетевого напряжения в интервале 150…260 В выходное поддерживается в пределах 187…242 В. В таком диапазоне работоспособны многие бытовые электроприборы. В той версии схемы, приведённой в статье, мощность регулятора достигает 275 ватт, что вполне достаточно для нормальной эксплуатации, например, холодильника.
Такой же принцип ступенчатого регулирования применяется в некоторых моделях бесперебойных источников питания для компьютеров: когда ИБП работает от сети, слышны щелчки реле — это грубая коррекция выходного напряжения. В этом режиме трансформатор ИБП выступает в роли автотрансформатора. При пропадании сетевого питания трансформатор переключается в режим преобразователя и работает от аккумулятора.
Известно, что трансформатор, включённый в режим автотрансформатора, способен выдерживать нагрузку почти в пять раз превышающую его номинал. В предлагаемой конструкции применён трансформатор мощностью лишь 57 ватт; при необходимости увеличения общей мощности регулятора достаточно заменить его на более мощный.
Современная промышленность выпускает сетевые стабилизаторы на основе ЛАТРА (об этом здесь не будем). В подобных устройствах микромотор с редуктором, управляемый электронной схемой, приводит в движение подвижный контакт.
Надёжность такого устройства, вероятно, невысока. Примером может служить стабилизатор напряжения Ресанта латвийского производства. Отзывы о нём можно найти в сети.
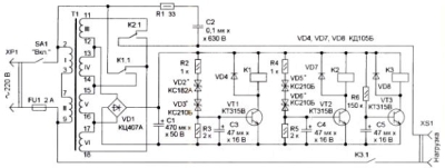
Схема предлагаемого варианта регулятора показана на рисунке 1.

Рисунок 1. Схема регулятора напряжения
Описание электрической схемы регулятора
Основой регулятора является унифицированный понижающий трансформатор Т1. Он включён по схеме автотрансформатора. Кроме трансформатора схема содержит выпрямитель для питания электронной части схемы, два пороговых устройства и узел включения выходного напряжения. Последний обеспечивает задержку появления напряжения на выходе, необходимую для своевременного перехода устройства в рабочий режим.
При коммутации вторичных обмоток неизбежно возникают помехи, от которых обгорают контакты реле. Для защиты от этого служит цепочка, состоящая из резистора R1 и конденсатора C2.
Электронная часть устройства получает питание от нестабилизированного выпрямителя, состоящего из диодного моста VD1 и сглаживающего конденсатора C1. Конденсаторы C3 и C4, установленныe в пороговых устройствах, предназначены для подавления кратковременных изменений (выбросов) выпрямленного напряжения. Это же напряжение используется для контроля сетевого напряжения.
На транзисторе VT3 и элементами C5 и R6 собран таймер задержки включения. Также устройство содержит два пороговых устройства, конструкция которых аналогична друг другу.
Первое пороговое устройство выполнено на транзисторе VT1, резисторах R2, R3, стабилитронах VD2, VD3, и конденсаторе C3. Реле К1 включено в коллекторную цепь транзистора VT1. Для защиты транзистора от напряжения самоиндукции катушка реле зашунтирована диодом VD4.
Контакты реле К1 переключают обмотки трансформатора Т1 при срабатывании порогового устройства. Конденсатор C3 предназначен для сглаживания пульсаций выпрямленного напряжения, а также устранения помех. По такой же схеме собрано и второе пороговое устройство. Оно состоит из элементов VT2, VD4, VD5, R4, R5, C4, реле К2.
Работа регулятора напряжения
Работу регулятора удобно рассматривать по частям. При включении устройства на конденсаторе C1 появляется напряжение, которое начинает заряжать конденсатор C5. С задержкой около двух секунд открывается транзистор VT3, включается реле К3, и в нагрузку подается напряжение.
Сетевое напряжение понижено
В том случае, когда напряжение в сети менее 190 В, ни одно пороговое устройство не сработает, и контакты реле К1 и К2 остаются в положении, заданном схемой. В таком случае к нагрузке подаётся сетевое напряжение и плюс к нему напряжение с обмоток III и VI. Если напряжение сети в этот момент составляет 150 В, на нагрузке будет не менее 190 В.
Сетевое напряжение почти в норме
Если сетевое напряжение находится в диапазоне 190…220 В, выходное напряжение выпрямителя достаточно для открывания стабилитронов VD2, VD3, что приведёт к открыванию транзистора VT1 и сработке реле К1. По схеме видно, что в этом случае подключаются обмотки III и IV.
Сетевое напряжение повышено
Когда сетевое напряжение превышает 220 В, срабатывает реле К2, которое своими контактами подключит обмотки V и IV. Эти обмотки включены противофазно, поэтому выходное напряжение уменьшается.
Детали и конструкция регулятора напряжения
Практически все детали можно разместить на печатной макетной плате посредством проводного монтажа. В конструкции допускаются резисторы типа МЛТ или импортные. Оксидные конденсаторы предпочтительнее импортные — их качество выше. Диодный мост можно заменить дискретными диодами, например 1N4007. Транзисторы подойдут любые маломощные с напряжением коллектор–эмиттер не менее 30 В и током, достаточным для срабатывания реле. Подойдут также КТ645, КТ503, КТ972 с любым буквенным индексом.
Вместо указанных на схеме двуханодных стабилитронов допускается применение обычных Д810…Д814. Перед установкой их следует подобрать по напряжению согласно схеме.
В качестве реле рекомендуется применять импортные (Tianbo, Trl, Trk и аналогичные; их сейчас проще и дешевле приобрести) с рабочей катушкой 24 В. Контакты реле должны выдерживать ток не менее 1,5 А. Многие такие реле, при небольших габаритах, рассчитаны на 10…16 А.
В качестве трансформатора применён унифицированный ТПП270 – 127/220 – 50. Номинальная мощность трансформатора — 57 ватт.
Налаживание устройства
Для настройки регулятор подключают к выходу ЛАТРа. Чтобы учесть реакцию трансформатора на нагрузку, последняя подсоединяется к выходу устройства. Изменяя входное напряжение регулятора, следует подобрать пороговые устройства. Это выполняется подбором стабилитронов с различными напряжениями стабилизации. Для более точной настройки можно последовательно со стабилитронами включить кремниевые или германиевые диоды. Учтите, что прямое падение напряжения кремниевых диодов около 0,7 В, а германиевых — около 0,4 В.
Ремонт это важно для дома