Как сделал драйвер полевого транзистора из простых дискретных компонентов — работает как бешеный!
Когда рядом есть специализированный драйвер наподобие UCC37322, задача быстрого управления мощным полевым транзистором с массивным затвором превращается в инженерную формальность; однако обстоятельства часто диктуют иное — потребуется создать драйвер из подручных средств немедленно и без готовой микросхемы.
В таких ситуациях практики обращаются к дискретным компонентам, доступным в мастерской, формируя из них функциональный драйвер затвора. На первый взгляд задача тривиальна, но обеспечение корректных временных характеристик переключения требует точной проработки и внимательного подбора компонентов.
Элегантное и практичное решение подобной задачи было предложено Сергеем BSVi в 2009 году в его блоге «Страничка эмбеддера» — идея, сохранившая актуальность благодаря своей простоте и эффективности.

Схема доказала свою работоспособность в полумостовой конфигурации при частотах до 300 кГц. Например, на 200 кГц с нагрузочной емкостью 10 нФ фронты переключения укладывались в 100 нс. Разберём теоретические основы этой реализации и проследим, как она обеспечивает нужную динамику управления.
Принцип работы полевого транзистора
Управление полевым транзистором через оптопару
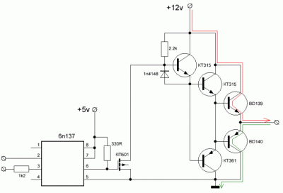
«Основные токи заряда и разряда затвора при открытии и закрытии ключа проходят через биполярные транзисторы выходного каскада драйвера, которые должны выдерживать пик управления и иметь допустимое Uce, превышающее питающее напряжение драйвера.»
В большинстве практических схем для полного открытия затвора достаточно ±12 В, а расчетный пик тока можно условно принять порядка 3 А — это определяет требования к биполярным выходным транзисторам.

При необходимости управления более высокими пиковыми токами следует использовать более мощные транзисторы с соответствующей скоростью нарастания тока и допустимыми напряжениями коллектор-эмиттер.
«Для демонстрационного варианта в качестве выходной пары логично применить комплементарные BD139 (NPN) и BD140 (PNP): их Ucemax около 80 В, Icpeak до 3 А, ft ≈ 250 МГц — параметр, критичный для сохранения высокой скорости переключения при больших токах.»

Для улучшения токоусиления в выходной каскад добавлена вспомогательная комплементарная пара маломощных транзисторов КТ315/КТ361, обладающих ft ≈ 250 МГц, Uкэ обратного порядка 20 В и минимальным β ≈ 50. Это повысит коэффициент усиления и снизит нагрузку на мощные транзисторы.
«В результате формируется двухступенчатая структура в конфигурации Дарлингтона: общее минимальное усиление по току порядка 50·40 = 2000 и предельная частота порядка 250 МГц — теоретически это обеспечивает субнаносекундную реакцию, но при зарядно-разрядных процессах затвора фактические времена будут значительно длиннее.»

Управление выполняется подачей сигнала на объединённые базы КТ315/КТ361, при этом потоки базовых токов верхних NPN и нижних PNP ветвей следует разделить для поддержки симметричного и быстрого переключения.
«Вместо простых разделительных резисторов эффективнее применить вспомогательный блок на КТ315 с последовательным резистором и быстродействующим диодом 1N4148 — это решение ускоряет накачку верхних баз при подъёме сигнала и обеспечивает мгновенный сброс через диод при переходе к низкому уровню.»

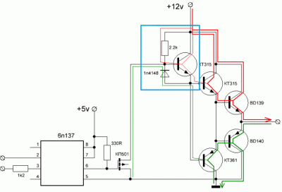
Чтобы управлять драйвером от слаботочного источника (порядка 10 мА), в реализации введены маломощный полевой транзистор КП501 и высокоскоростная оптопара 6N137, обеспечивающие гальваническую развязку и высокую скорость передачи сигнала.
«При подаче управляющего тока на выводы 2–3 оптопары её внутренний биполярный транзистор открывается; на выводе 6 остаётся открытый коллектор, к которому подключён подтягивающий резистор — он формирует нужное смещение затвора КП501 относительно плюсовой шины оптопары.»

В следствии при входном логическом «1» оптопара подтягивает выход, затвор КП501 оказывается в низком состоянии, транзистор закрыт, и через базу верхнего КТ315 проходит ток — драйвер насыщенно заряжает затвор силового ключа.
Если на входе оптопары присутствует логический «0» или сигнал отсутствует, выход оптопары отдаёт высокий уровень, затвор КП501 заряжается, его стоковая цепь замыкается и база верхнего КТ315 подтягивается к нулю — выходной каскад начинает активно разряжать затвор управляемого ключа.
«Важно помнить, что в данном примере оптопара ограничена питанием 5 В, тогда как главный каскад драйвера работает от 12 В, и это следует учитывать при проектировании порогов и согласовании уровней.»
Ремонт — решения для вашего дома и офиса. Современные технологии, качественные материалы и проверенные специалисты помогают воплотить любые идеи. Узнайте о новых подходах, полезных советах и эффективных решениях, чтобы ремонт был удобным, надёжным и соответствовал вашим ожиданиям.