Как работать таймером включения нагрузки: простая настройка и надежная автоматизация
Конструкция скромного таймера, предназначенного для поочередного включения и выключения нагрузки по заданной периодичности. Время активной работы и паузы не зависят друг от друга, образуя автономную ритмику.
Разновидности таймеров
Применение таймерной техники в быту сегодня стало повсеместным, и подобное устройство легко найти в магазинах электротоваров. Чаще всего встречаются многоканальные варианты, позволяющие программировать включение и отключение нагрузки по времени суток и учитывать день недели.
Однако порой требуется таймер, работающий по простому алгоритму «работа – пауза», где включение выполняется вручную, а длительности рабочих и пауз задаются независимо друг от друга. Одним из ситуационных примеров такого реле времени может служить «люстра Чижевского».
Немного истории
Люстра Чижевского — устройство насыщения воздуха отрицательными ионами кислорода. Известный советский учёный Александр Леонидович Чижевский начал эксперименты по аэроионизации воздуха ещё в 1922 году в лабораториях Главнауки. Но, как часто бывало, в 1942 году учёного репрессировали, и он провёл долгую ссылку в Караганде до 1950 года. Несмотря на препятствия, Чижевский продолжал исследования: сеансы аэроионотерапии в Карагандинской областной больнице помогали ранозаживлению. Вернувшись в Москву в 1958 году, он продолжал внедрять аэроионизацию вплоть до последних дней жизни.
Помимо заживления ран, люстра Чижевского служит превентивным средством, предотвращающим развитие ряда заболеваний, а также повышает работоспособность — как умственную, так и физическую. В литературе велись споры о пользе или вреде люстры, включая статьи под названием «Люстра Чижевского своими руками».
Рекомендовано начинать применение люстры Чижевского с коротких сеансов, постепенно наращивая их продолжительность. Однако непрерывная работа устройства может привести к избыточной концентрации аэроионов в воздухе, что не очень полезно для здоровья. Управлять концентрацией проще всего через ручной режим включения и выключения, однако это не всегда удобно. В помощь приходит простой таймер, собранный на одной интегральной микросхеме.
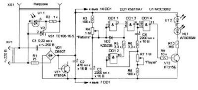
Естественно, такой таймер может найти множество других применений, где требуется периодическое включение–выключение нагрузки. На рисунке 1 представлена принципиальная схема таймера.

Рисунок 1. Таймер периодического включения нагрузки.
Собственно устройством выступает генератор прямоугольных импульсов на элементах DD1.1…DD1.4. Ширина импульсов регулируется, причем устанавливаются независимо как длительности импульса, так и паузы.
Питание всего устройства осуществляется от безбалластного источника питания с балластным конденсатором C1 и выпрямительным мостом VD1. Транзистор VT1 выступает в роли стабилизатора напряжения. Диапазон стабилизации около 10 В — микросхемы серии К561 работоспособны при питывании 3…15 В. Поэтому 10 В вполне достаточно для нормальной работы схемы в целом.
Нагрузка включается через симистор VS1, который управляется симисторной оптотранзисторной парой U1.1 с встроенным схемотипом определения перехода через нуль сетевого напряжения. Это исключает коммутационные помехи в сети. Именно поэтому входной сетевой фильтр не требуется.
За управление оптотранзисторной парой отвечает каскад на транзисторе VT2. В его коллекторной цепи размещены светодиод оптотранзора U1.1 и индикатор HL1, показывающий включение нагрузки. Резистор R10 ограничивает ток через светодиоды.
Работа схемы такова. В исходном состоянии все конденсаторы разряжены. При подаче питания через резисторы R3 и R4 начинает заряжаться конденсатор С3. До тех пор, пока он не достигнет порога, на входе DD1.1 фиксируется логический ноль, а на выходе DD1.4 — единица. Это открывает цепочку DD1.4, VT2 и светодиод оптотранзистора U1.1, что включает симистор VS1 и нагрузку. Индикатор HL1 также светится. Это состояние называют «Работа».
Во время этого цикла на выходе DD1.2 стоит ноль, что не позволяет заряжаться конденсатору C4.
Конденсатор C3 продолжает зарядку с момента включения, и когда напряжение достигает единицы, на выходе DD1 появляется низкий уровень, а на выходе DD1.3 — высокий. Такое состояние закрывает транзистор VT2, что выключает нагрузку.
Конденсатор C4 начинает заряд через DD1.3 и резисторы R6…R8. При этом C3 быстро разряжается через VD2, R6 и DD1.2, находящийся в нулевом логическом уровне.
Когда C4 зарядится, на выходе DD1.2 будет единица. Это приведёт к установке нуля на выходе DD1.3, открытию VT2 через DD1.4 и повторному подключению нагрузки. Одновременно через DD1.3 и резисторы R6…R8 разрядится C4.
Появление единицы на DD1.2 предотвращает разряд C3 через VD2 и R5, и начинается новый цикл зарядки C3.
Длительности рабочего времени и паузы задаются резисторами R4 и R7. В приведённых номиналах они настраиваются в диапазоне 3…30 минут; пауза не зависит от работы, поскольку цепи зарядки конденсаторов различны. Устройство, собранное из исправных деталей, не требует наладки, кроме выбора желаемых длительностей.
Если же потребуется регулировка, следует помнить: у устройства нет гальванической развязки с сетью. Поэтому лучше использовать при настройке трансформатор безопасности. В качестве нагрузки можно применить обычную лампу мощностью 25…100 Вт.
Некоторые замечания по деталям. Номиналы деталей, как правило, указаны на принципиальной схеме. Все резисторы — МЛТ или импортные, скорее всего китайские; переменные — СПО, СП4-1. Конденсатор C1 рассчитан на рабочее переменное напряжение не менее 250 В; обычно применяются в сетевых фильтрах или типа К73-17 на 400 В. Электролитические конденсаторы C3 и C4 должны иметь малую утечку, иначе параметры будут нестабильны. Здесь предпочтительны импортные конденсаторы, например JAMICON.
Если мощность нагрузки не превышает 400 Вт, симистор VS1 можно устанавливать без радиатора.
Транзистор KT 816Б можно заменить стабилитроном Д 815Б, при этом катод подключить к плюсу конденсатора C2.
Конструкция
Устройство можно разместить в пластмассовом корпусе подходящего размера — такие сейчас в наличии предостаточно. Не забывайте, что конструкция питается напрямую от сети и находится под напряжением. Поэтому ручки переменных резисторов лучше изготовить из пластика.
Ремонт это важно для дома